
VT-900现场动平衡仪可以对各种旋转机械进行整机现场动平衡,相当于一台可移动的动平衡机。它设计精巧携带`方便,整个仪器从外观看只是一只公文箱。主要功能是仿照德国申克公司的VIBROPORT系列通用振动测试仪而研制生产的。 有许多振动用简单仪器无法进行测量,例如相邻的扰动频率靠得太近、转子转速不稳定或不可接近等。
现场安装动平衡仪器
安装传感器水平方向
安装相位探头
粘贴反光带
连接电缆

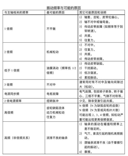
谐波分析
1.启动机器运转到测量转速
2.打开-视图-选择谐波分析
3.根据倍频分析振动原因


工件参数设置: 试重撤去

双面动平衡
1. 设置测量方式

2.选择定标,输入文件号

3.先不加试重

4.启动转子到测量转速,按开始,出现OK,停机

5.将试重加在左边0度,输入重量和角度, 启动转子,达到测量转 速,按开始,出现OK停机。

6.取下左边试重, 加在右边,输入重量和角度, 启动转 子, 达到测量转速,按开始, 自动到测量界面。

7.点击左边红色的位置,取下右边试重,根据初始的重量和角度 ,加配重


• 单面动平衡 三步
• 传感器安装—准备工作
• 步: 空转
• 第二步: 左边加试重,采集完成取下试重。
• 第三步: 右边加试重采集完成取下试重
。根据显示加配重
• 合格,出报表,不合格,二次配重!
Product category